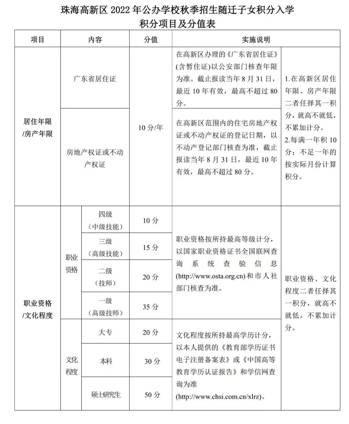
珠海高新区2022年随迁子女积分入学积分项目及分值表

运龄随迂子女可按父亲或母亲(或其他法定监护人》一方持有的有效期内居住证登记地址或者自有完全产权房产所在学区的学校申请起始年级学位。报读小学一年级的,截至报读当年8月31日,须年满6周岁;报读初中一年级的须为当年小学应届毕业学生。
已取得全国中小学学籍信息管理系统学籍号的义务教育阶段在校学生不得申请公办学校小学一年级学位。

运龄随迂子女可按父亲或母亲(或其他法定监护人》一方持有的有效期内居住证登记地址或者自有完全产权房产所在学区的学校申请起始年级学位。报读小学一年级的,截至报读当年8月31日,须年满6周岁;报读初中一年级的须为当年小学应届毕业学生。
已取得全国中小学学籍信息管理系统学籍号的义务教育阶段在校学生不得申请公办学校小学一年级学位。