2022年秋季金湾区公办幼儿园招生细则 金湾区公立幼儿园

2022-12-07 12:17:15

2022年秋季金湾区公办幼儿园招生细则 金湾区公立幼儿园

  2022年秋季金湾区公办幼儿园招生细则

  为做好2022年秋季金湾区公办幼儿园(含公办属性幼儿园)招生工作,确保招生工作公开、公平、公正进行,根据《珠海市教育局关于做好2022年幼儿园招生工作的通知》(珠教基〔2022〕3号)精神,特制定本细则。

  一、招生原则

  (一)科学规范原则

  按照《广东省教育厅关于规范化城市幼儿园的办园标准(试行)》等规定,及各幼儿园实际情况,确定各园招生班数、人数。为便于接送和保障幼儿入、离园交通安全,家长原则上就近报读。

  (二)优先保障原则

  一是高层次人才子女。根据《珠海市教育局 珠海市人力资源和社会保障局关于印发<珠海市人才子女入学(园)服务工作实施办法>的通知》(珠教基〔2021〕8 号)的有关要求,经珠海市人才主管部门认定、评定的珠海市顶尖人才、一类、二类、三类高层次人才可在全市范围内为子女选择公办幼儿园,由其申请入读的幼儿园所在区教育主管部门根据学位情况统筹安排。

  二是烈士、英雄模范和因公牺牲、1级至4级因公伤残消防救援人员子女和在职消防救援人员子女。根据应急管理部、教育部印发《关于做好国家综合性消防救援队伍人员及其子女教育优待工作的通知》(应急〔2019〕37号)和广东省人民政府《广东省人民政府关于印发广东省消防救援队伍职业保障办法(试行)的通知》(粤府函〔2020〕13号)的有关要求,经珠海市消防救援支队认定符合条件的烈士、英雄模范和因公牺牲、一级至四级因公伤残消防救援人员子女和在职消防救援人员子女,可以在其父母或者其它法定监护人户籍所在地,就近就便进入公办园就读。

  三是公安烈士、公安英模和因公牺牲、一级至四级因公伤残民警子女。根据珠海市公安局、珠海市教育局《关于印发<珠海市人民警察优抚对象子女教育优待实施细则>的通知》(珠公发〔2018〕75号)的有关要求,公安烈士、公安英模和因公牺牲、一级至四级因公伤残民警子女,可以在其父母或者其他法定监护人户籍所在地,由户籍所在地教育行政部门就近就便安排到公办幼儿园就读。

  四是现役军人子女。按照珠海市教育局珠海警备区政治工作处《珠海市军人子女教育优待实施细则》(政〔2019〕173号)的有关要求,军人子女报读学前教育,采取入部队幼儿园和地方公办幼儿园相结合的方式,没有条件入部队幼儿园的,由驻地区级教育行政部门,就近就便就好优先安排地方公办幼儿园。

  五是抗击疫情一线医疗卫生工作人员子女。按照广东省教育厅 广东省卫生健康委员会《关于做好抗击疫情一线医疗卫生工作人员子女教育优待工作的通知》(粤教基函〔2020〕11号)要求,获得嘉奖以上表彰或奖励的、或在本地定点医院参与救治新冠肺炎患者的、或赴湖北等国内外疫情高发地区执行抗击疫情任务的医疗卫生工作人员、因公殉职或被认定为烈士的一线医疗卫生工作人员子女,优先安排入读公办幼儿园。

  (三)同等待遇原则

  一是台湾同胞子女。根据《珠海市人民政府台湾事务局 珠海市发展和改革局印发<关于促进珠台经济文化交流合作的若干措施>的通知》(珠府台字〔2018〕86号)的有关要求,台湾同胞子女报读幼儿园享受户籍适龄子女入园同等待遇。

  二是博士、博士后的非本市户籍子女。根据《珠海市教育局 珠海市人力资源和社会保障局关于印发<珠海市人才子女入学(园)服务工作实施办法>的通知》(珠教基〔2021〕8 号)的有关要求,博士、博士后的非本市户籍子女申请入读公办幼儿园的,在其父母房产所在区(无房产的按父母工作单位所在区)享受户籍适龄子女入园同等待遇。

  三是港澳人才子女。根据《珠海市教育局 珠海市人力资源和社会保障局关于印发<珠海市人才子女入学(园)服务工作实施办法>的通知》(珠教基〔2021〕8 号)的有关要求,港澳人才子女申请入读公办幼儿园的,在其父母房产所在区(无房产的按父母工作单位所在区)享受户籍适龄子女入园同等待遇。

  (四)公开派位原则

  在优先保障经认定的符合优先保障人员子女学位的基础上,各园剩余学位面向符合条件的适龄幼儿,100%通过电脑派位产生。

  二、招生计划

  参加本次招生的公办幼儿园24所(含分园3所)、公办属性幼儿园5所,各园招生计划数包含优先保障人员子女,优先录取该类人员子女后剩余学位面向金湾区户籍适龄幼儿(含同等待遇幼儿)招生。

  注:我区公办属性幼儿园共有5所,其中珠海市金湾区弘山幼儿园为利用村集体资产依法依规举办的幼儿园;珠海市金湾区星晖幼儿园、珠海市平沙华丰幼儿园、珠海高栏港经济区平沙镇大地幼儿园、珠海高栏港经济区南水镇爱贝乐幼儿园为利用国有资产依法依规举办的幼儿园。

  三、招生对象

  (一)经核准的高层次人才子女、符合条件的人民警察优抚对象子女、消防救援人员优抚对象子女、现役军人子女和因公殉职或被认定为烈士的人员子女、抗疫一线医护人员子女。

  (二)金湾区户籍的适龄幼儿。

  (三)符合条件的台湾同胞的适龄子女。

  (四)符合条件的博士、博士后的适龄子女。

  (五)符合条件的港澳人才子女。

  (六)幼儿年龄要求

  小班:3-4周岁(2018年9月1日-2019年8月31日出生)。

  中班:4-5周岁(2017年9月1日-2018年8月31日出生)。

  大班:5-6周岁(2016年9月1日-2017年8月31日出生)。

  四、招生规则

  (一)直接保障对象

  经认定的符合优先保障原则的人员子女。

  (二)电脑派位对象

  1.除直接保障对象外的3-6岁适龄幼儿:金湾区户籍的适龄幼儿;符合条件的台湾同胞的适龄子女;符合条件的博士、博士后的适龄子女;符合条件的港澳居民子女。

  2.为确保教育资源公平分配,插班生(中班、大班)不接收已在金湾区公办幼儿园就读且未在5月25日前提交《自愿放弃金湾区公办幼儿园学位承诺书》的幼儿(点击阅读:)。

  五、日程安排

  (一)网上报名(6月2日9:00-6月12日18:00)。

  (二)公示直接保障对象名单及公布各园电脑派位招生人数(6月17日)。

  (三)现场电脑派位(6月21日10:00)。

  (四)公示拟录名单(6月21日)。

  (五)资格审核(6月27日8:30-12:00;14:30-17:00)。

  (六)补录资格审核(6月28日8:30-12:00)。

  (七)公布录取名单(6月28日)。

  注:补录资格审核是指参与电脑派位的幼儿园有幼儿放弃派位录取学位,幼儿园从未录取的派位序号第一位幼儿进行顺位补录并进行资格审核。

  六、报名指引

  (一)网上报名

  2022年秋季招生采取网上报名方式进行。

  (二)报名网址

  凡符合条件的幼儿,家长可于6月2日9:00-6月12日18:00进行网上登记报名。

  ◆方式一:电脑报名

  http://183.57.22.46:8898/visitzhjwxqzsjz

  ◆方式二:手机报名

  “金湾教育”微信公众号,选择进入“招生入学-幼儿园报名”,填写报名信息。

  (三)获得编号

  每名幼儿只可申报一所公办园的学位。报名完成后,每名幼儿将获得一个报名编号,报名编号仅作为幼儿报名标识,与电脑派位录取无关。

  双胞胎及多胞胎报读同一所幼儿园的,只能共享一个编号,需在幼儿姓名后备注“双胞胎或多胞胎”(如未备注则视为一名幼儿报读),上传两名/多名孩子的证明材料,如派中则全部予以录取,如未派中则全部不予录取;报读不同幼儿园的,则各享一个报名编号,但只录取派中者,未派中者不予录取。

  (四)信息确认

  报名时间截止前,家长登录报名系统,可进行报名信息修改。系统以报名截止时间(即6月12日18:00)前提交确认的信息为准。

  (五)报名生效

  凡在规定期限内完成网上报名的,均为有效报名。电脑派位结果与报名先后无关。

  七、录取流程

  (一)电脑派位(具体方案将另行通知)

  电脑派位之日,在人大代表、政协委员、家长代表、媒体代表监督及公证处人员现场公证下,启动电脑随机摇号程序。

  电脑派位过程如下:

  1.导入报名信息现场将所有符合入学条件幼儿的名字及报名信息导入至派位专用电脑。

  2.赋予随机号码对每个报名编号赋予一个唯一的随机号码。随机号码的产生,电脑程序设计员和操作员无法控制。

  3.产生排位序号随机号码自动生成后,电脑将填报某所幼儿园志愿的所有符合入学条件幼儿的随机号码,按从小到大顺序排列,随机产生排位序号。

  4.按照序号派位按照排位序号从小到大依次录取,直至完成幼儿园招生任务。随机派位结束后,家长可登录金湾区公办幼儿园招生系统:http://183.57.22.46:8898/visitzhjwxqzsjz查询结果,也可通过“金湾教育”微信公众号报名通道进行查询。

  (二)资格审核

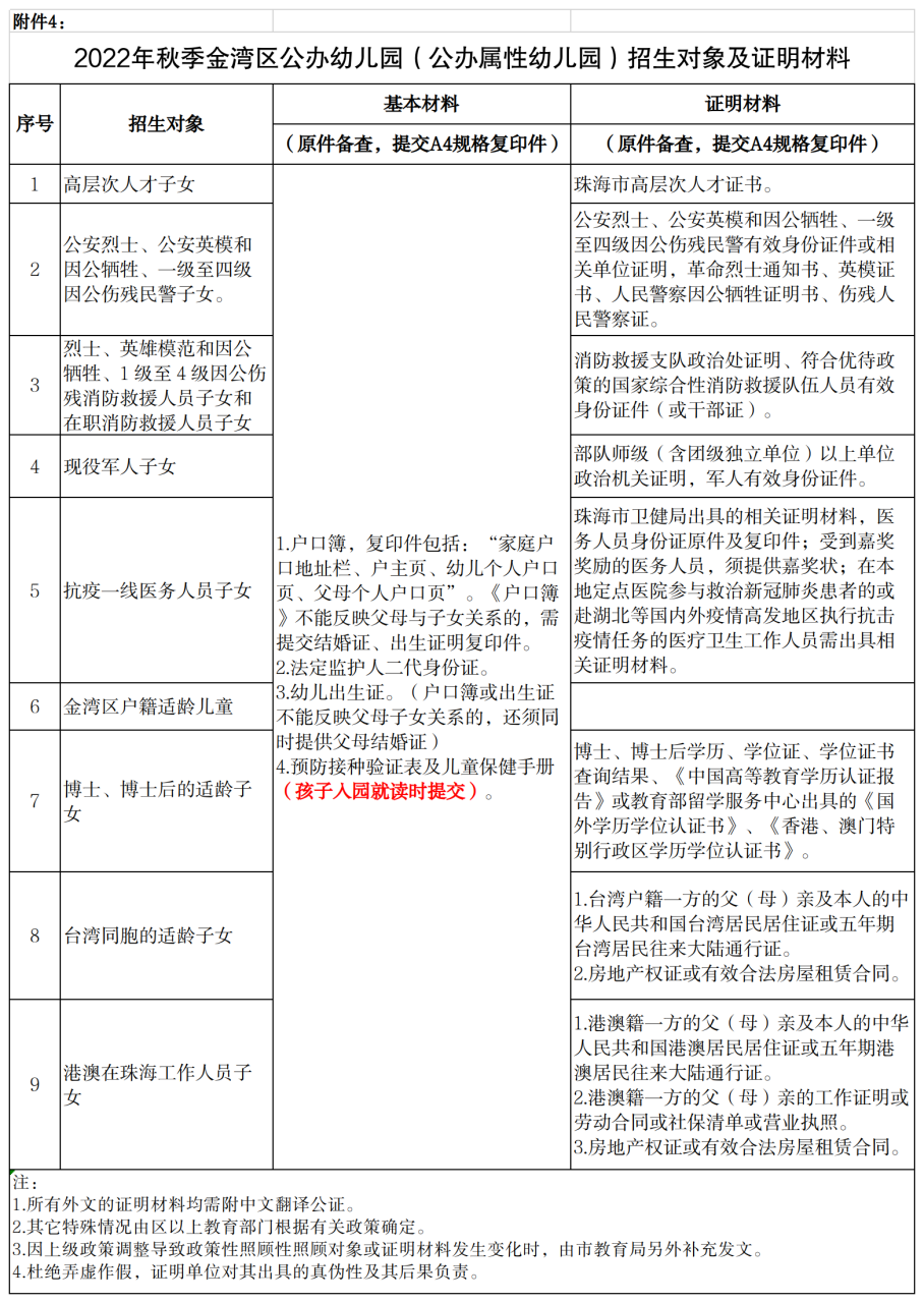
  幼儿家长请在规定时间(6月27日)携报名证明材料原件和复印件到幼儿园或指定地点进行资格审核,资格审核所需资料见附件4。申请幼儿户籍信息以报名截止当天(即6月12日)信息为准。

  (三)公布名单

  最终录取的幼儿名单在“金湾区人民政府网”、“金湾教育”及各园微信公众号公布。

  八、其他事宜

  珠海市金湾区弘山幼儿园、珠海市金湾区星晖幼儿园、珠海市平沙华丰幼儿园、珠海高栏港经济区平沙镇大地幼儿园、珠海高栏港经济区南水镇爱贝乐幼儿园5所公办属性幼儿园自主招生,报读的幼儿请到各园现场报名。

  九、注意事项

  (一)严肃招生纪律

  在招生录取过程中,各幼儿园要成立招生领导小组,加强管理,严肃纪律。教育行政部门、招生幼儿园,自觉接受纪检部门和社会监督,及时公布咨询、监督电话,杜绝不正之风。一经发现有违规违纪行为,将按有关规定严肃处理,并追究有关人员责任。

  (二)强化材料审核

  幼儿园应安排专人负责审核拟录取幼儿入园材料,重点审核现场提交的入园材料与网上报名所填信息是否一致。接收入园材料复印件时,应仔细核对原件,并在复印件上注明“与原件相符”字样并签名、加盖公章。

  (三)补录情况说明

  1.不符合招生条件者请勿报名!凡不符合条件、弄虚作假、逾期未办理录取资格审核和未按时办理注册入园手续的,将取消录取资格,其责任由家长承担。

  2.取消录取资格出现的空缺名额,则按电脑派位序号依次顺延。

  3.电脑派位序号全数顺延补录完成后,如各公办园仍有富余学位,届时视情开展第二轮招生,在优先录取符合条件的金湾区户籍幼儿(含同等待遇幼儿)的基础上,剩余学位面向非金湾区户籍幼儿招生。以上细则的最终解释权归珠海市金湾区教育局。

  十、招生咨询电话

  (一)各公办幼儿园招生咨询电话(工作日8:00-12:00,14:30-17:30)

  (二)各公办属性幼儿园招生咨询电话

  (三)金湾区教育局招生咨询电话:7262250、投诉电话:7260109(工作日9:00-12:00,14:00-18:00)

  珠海市金湾区教育局

  2022年5月31日

上一篇:

2022珠海金湾区公办幼儿园招生对象(珠海市金湾区公办幼儿园招生信息)

下一篇:

已是最新文章

相关文章
返回顶部小火箭