2021广东高考志愿填报指南(2021广东高考志愿填报指南手册电子版)

2022-12-08 03:26:48

2021广东高考志愿填报指南(2021广东高考志愿填报指南手册电子版)

  2021广东高考志愿填报指南

  填报时间:2021年6月27日至7月3日

  点击查看:

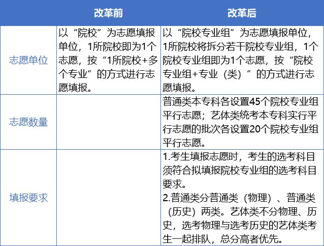
  志愿设置和填报:以院校专业组为单位填报志愿

  在志愿设置和填报方面,考生以院校专业组为单位填报志愿,一个院校专业组即为一个独立的志愿,一个院校专业组即为一个投档单位。每个院校专业组内设6个专业志愿和1个是否服从专业调剂选项。可以填满所有可填志愿,也可以只选择填报部分志愿。

  与改革前相比,志愿单位、志愿数量变化如下:

  

图源丨广东省教育考试院

  填报要求:

  1.填报综合评价、高校专项计划、地方专项计划志愿的考生须在公示合格名单中;填报高水平艺术团、高水平运动队志愿的考生须先取得相关院校特殊类型招生资格、公示无异议,且高考成绩达到相应控制线,与改革前相同。

  2.同批次普通类与艺体类不得兼报,与改革前相同。

  3.我省填报志愿的时间段和填报方式与改革前相同,高考成绩公布后填报志愿,除强基计划外,提前批、本科批、专科(高职)批三个批次同时填报,分开录取。具体时间及安排另行通知。

  志愿填报与投档录取模式:采用“院校专业组+专业(类)”模式

  “院校专业组”指的是某一高校对考生选考科目要求相同的专业(类)的组合。

  一所院校可设置一个或多个“院校专业组”,每个“院校专业组”内可包含数量不等的专业(类)。

  同一“院校专业组”内各专业(类)对考生的选考科目要求相同。

  同一院校选考科目要求相同的专业(类)也可分设在不同的院校专业组中。

  这些志愿填报变化也要注意:

  1.军检院校

  军检院校是指需政审、面试、体检的军队、武警、公安、司法、消防、民航招飞院校。

  与上一年的不同有:一是从顺序志愿调整为平行志愿,切实增加考生被录取机会,具体实现通过院校专业组进行区分;二是将公安院校纳入军检院校志愿栏中填报,继续实行平行志愿。

  2. 本科层次的教师专项计划和卫生专项计划

  本科层次的教师专项计划和卫生专项计划实行平行志愿,原则上一个招生区域设为一个院校专业组,即为一个独立志愿,进一步增加考生被录取机会,降低填报风险。

  3. 地方专项计划、少数民族班、各类预科班

  地方专项计划、少数民族班、各类预科班实行平行志愿,放入普通类中,一起填报、一起投档录取,与改革前相同。考生可结合自身实际选择填报其中之一,也可都填报,增加录取机会。

  4. 特殊类型志愿

  高校专项计划、高水平艺术团、高水平运动队、综合评价等特殊类型招生单独设置特殊类型志愿,录取安排在本科提前批次。特殊类型志愿设置1个院校专业组志愿。高校专项、高水平艺术团、高水平运动队、综合评价4类志愿之间不得兼报。

上一篇:

2021广东高考志愿填报攻略(2021广东高考填报志愿指南)

下一篇:

已是最新文章

相关文章
返回顶部小火箭