2022-12-08 04:36:50
附件:
1.横琴粤澳深度合作区义务教育阶段公办学位安排顺序
2.珠海市义务教育公办学校政策性照顾生类别及证明材料
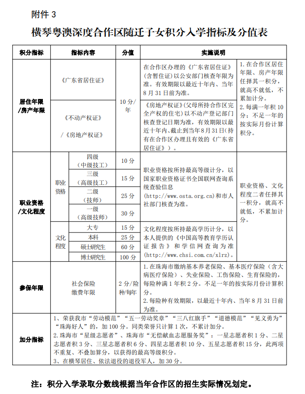
3.横琴粤澳深度合作区随迁子女积分入学指标及分值表
2022年秋季横琴新区义务教育阶段学校招生工作实施细则附件汇总
2022珠海横琴新区公办中小学报名时间及方式
2022珠海横琴新区公办中小学招生对象及学位安排
2022珠海横琴新区公办中小学招生流程 珠海横琴小学入学条件
赞颂母亲的诗句有哪些 赞颂母亲的诗句有哪些三年级
2022珠海横琴新区公办中小学转学插班招生报名指南
2022珠海横琴新区公办中小学转学插班报名时间及方式
家乡美食手抄报 家乡美食手抄报内容
2022珠海横琴新区民办中小学报名指引 珠海市横琴新区教育局
船的拼音怎么写 船的拼音怎么写的拼音