2022年秋季金湾区中小学招生工作实施细则附件汇总

附件1.2022年秋季金湾区义务教育阶段学校招生范围及咨询电话

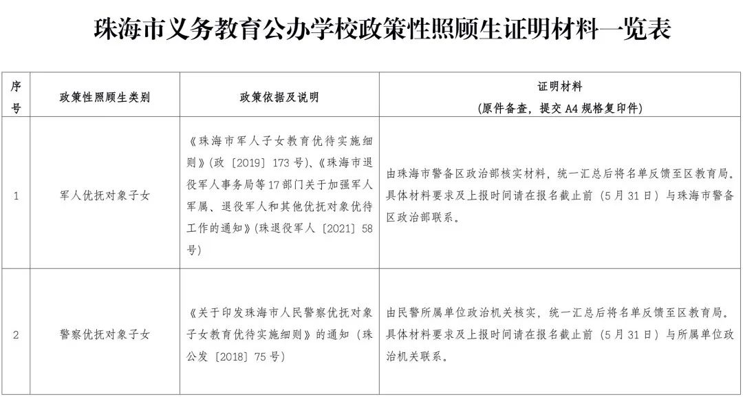
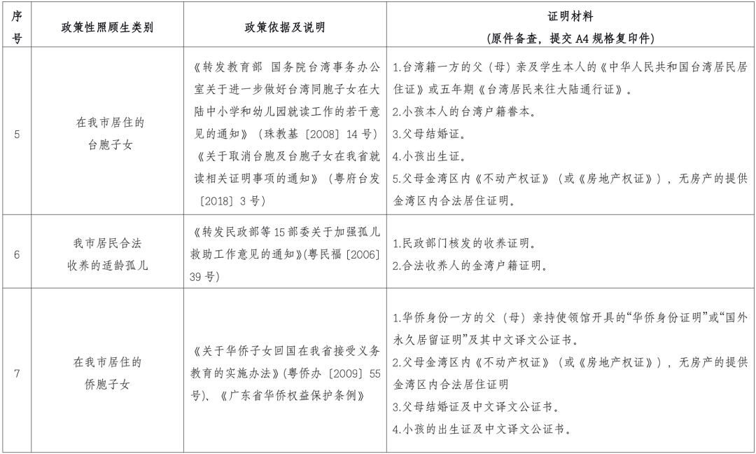
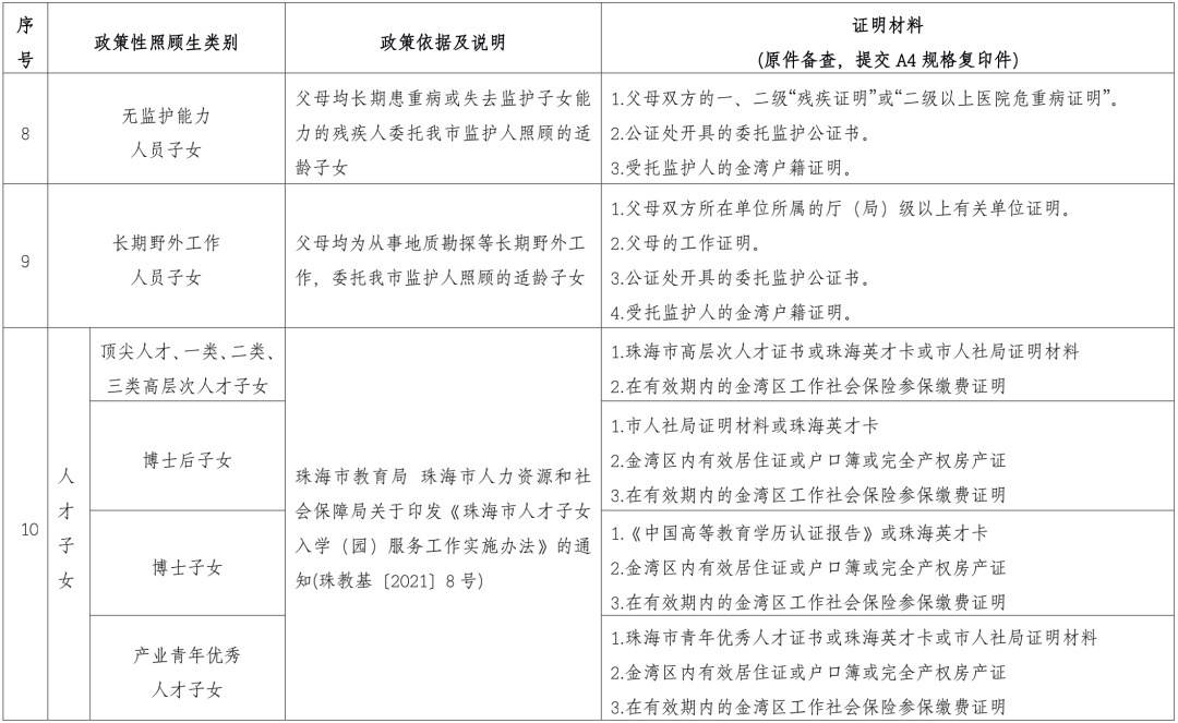
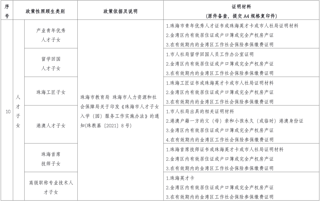
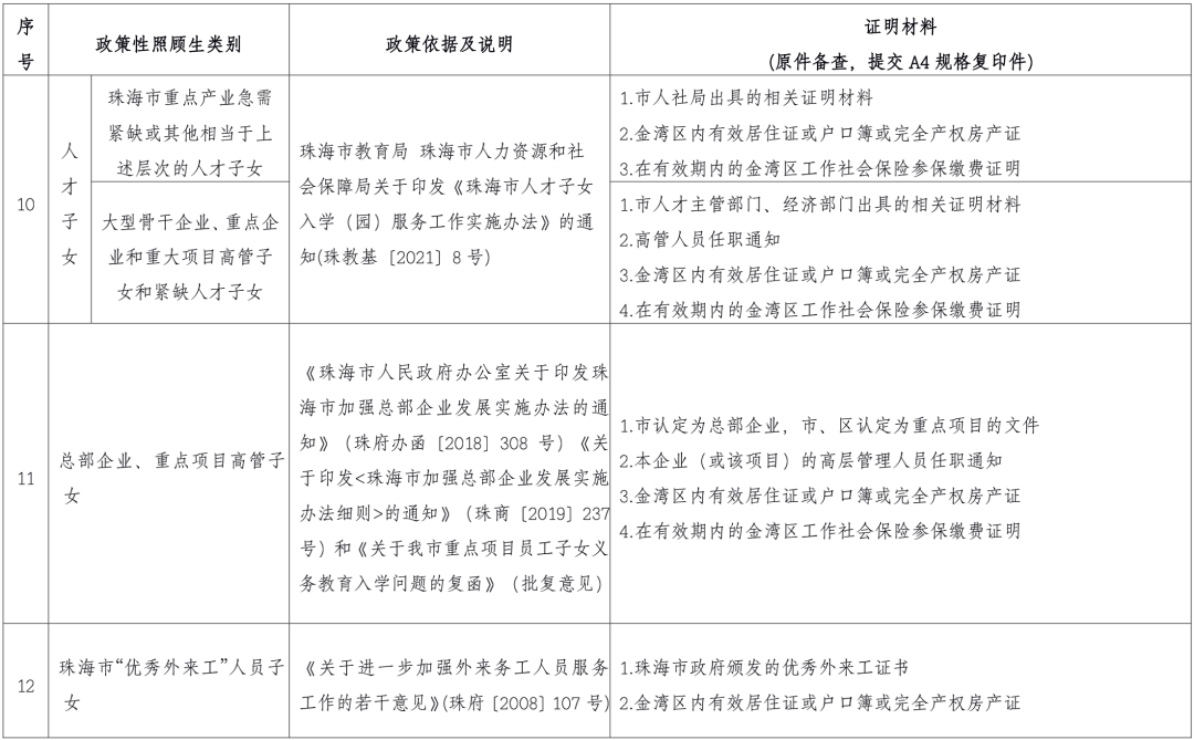
附件2.珠海市义务教育阶段公办学校政策性照顾生类别及证明材料一览表







附件3.2022年秋季金湾区义务教育阶段公办学校政策性照顾类别及证明材料一览表

附件4.2022年秋季金湾区义务教育阶段公办学校招生特殊材料一览表

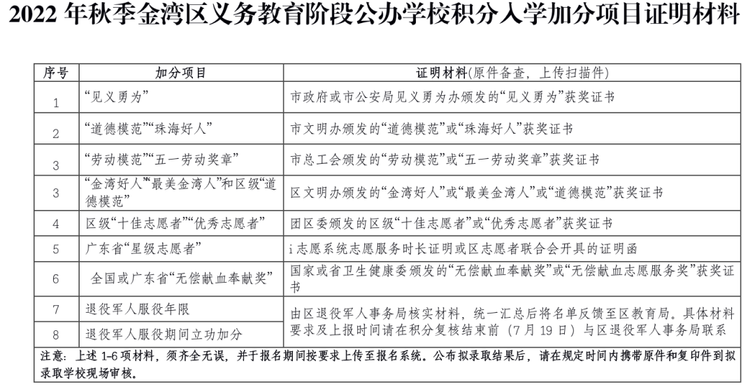
附件5.2022年秋季金湾区义务教育阶段公办学校招生积分入学加分项目证明材料

附件6.2022年秋季金湾区义务教育阶段公办学校招生入学基本材料清单

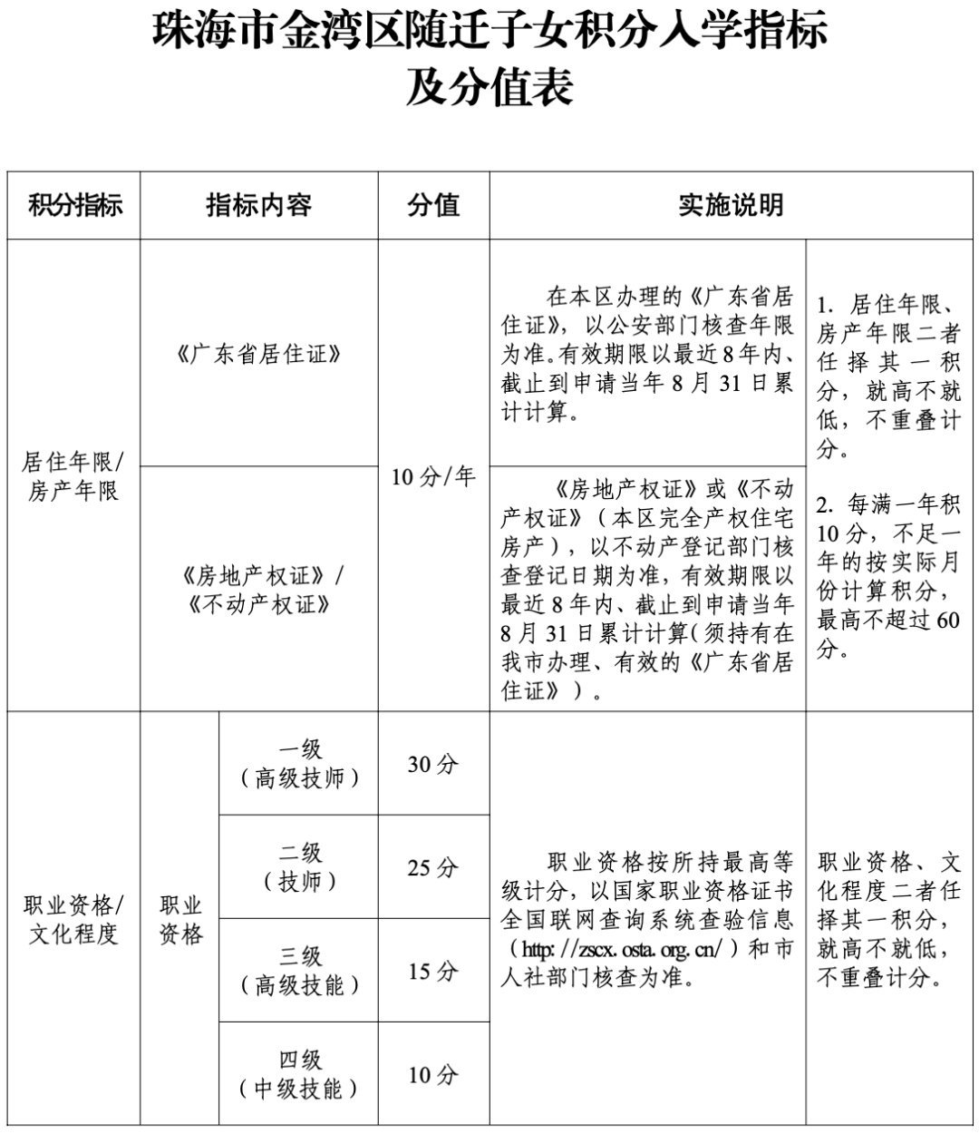
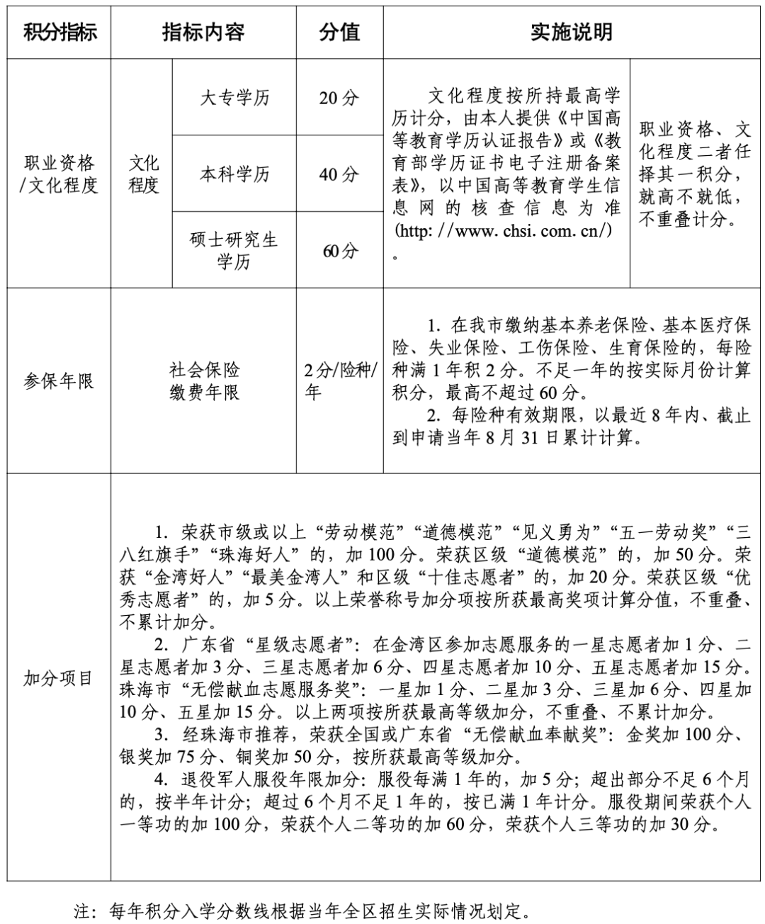
附件7.珠海市金湾区随迁子女积分入学指标及分值表


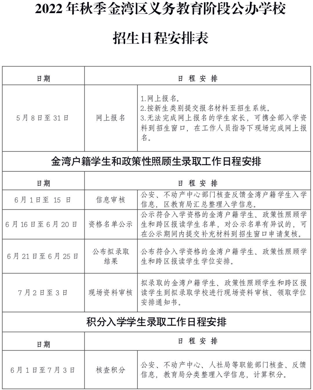
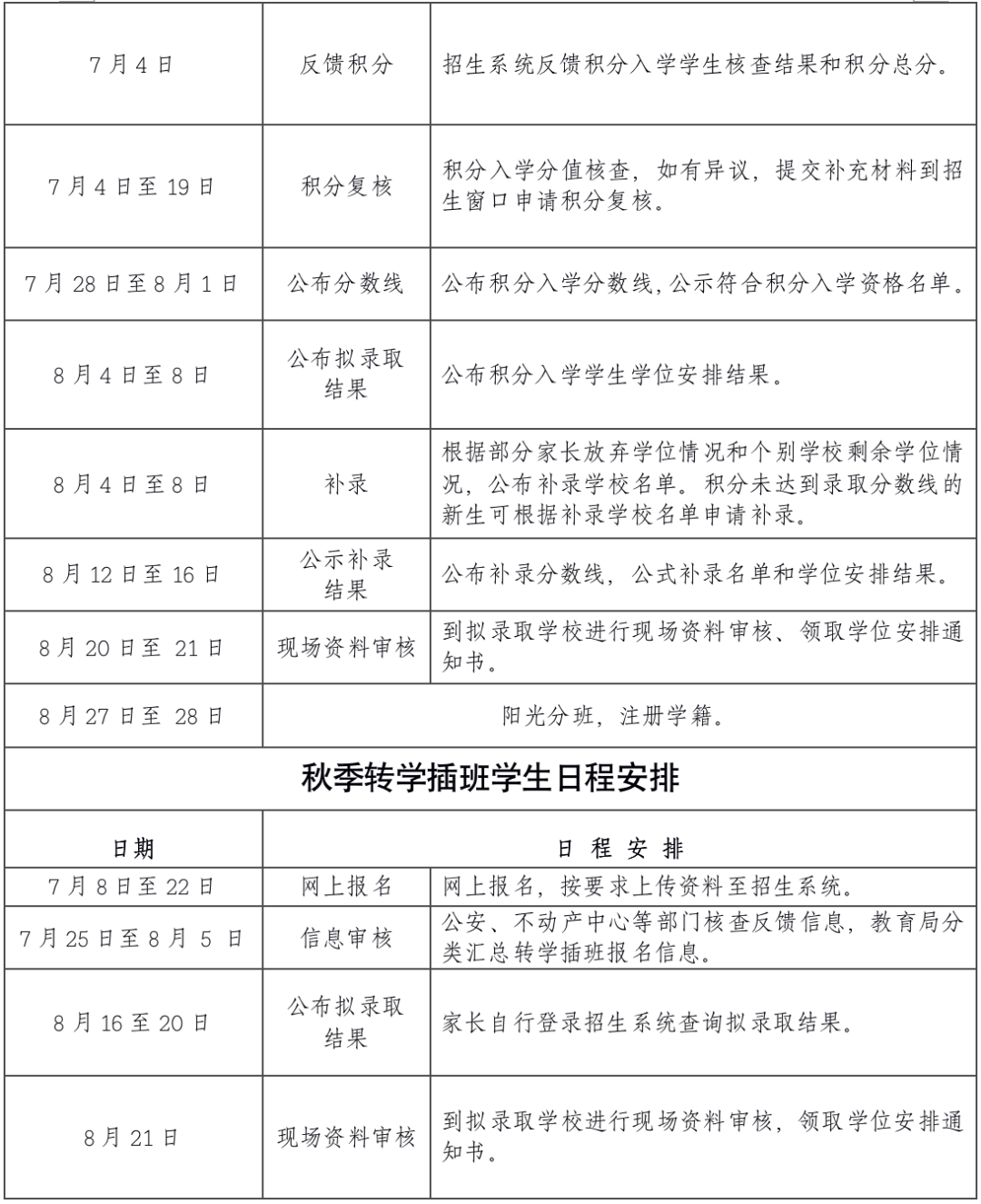
附件8.2022年秋季金湾区义务教育阶段公办学校招生日程安排表


附件9.2022年秋季金湾区义务教育阶段民办学校招生入学材料清单

