2022珠海金湾区公办中小学招生现场审核材料一览

2022珠海金湾区公办中小学招生现场审核材料一览
到拟录取学校进行现场资料审核时提交如下资料:
(一)入学基本材料(全体拟录取学生均需提交)
1.身份证。父母或其他法定监护人及申请学生的身份证,非珠海户籍的学生父母还需提供金湾区范围内的有效居住证件。
2.户口本。父母或其他法定监护人及申请学生的户口本,包含“家庭户口地址栏、户主页、学生个人户口页、父母或其他法定监护人户口页”等内容.
3.《不动产权证》或《房地产权证》。内容包括“房产权证号、房屋产权人、房屋地址”三项内容。房产登记日期须在当年网上报名截止日期之前,学生及其法定监护人须拥有合法完全产权,且房屋用途为住宅(无房产家庭不需要准备此项材料)。
3.学生大一寸相片1张。
4.珠海市儿童免疫接种验证登记表。
网上报名期间按报名系统要求上传清晰照片或扫描件,现场资格审核时,携带上述材料的原件和复印件到拟录取学校核对,交A4规格复印件,原件自留备查;核对无误的办理入学手续;核对不一致的,不予录取。
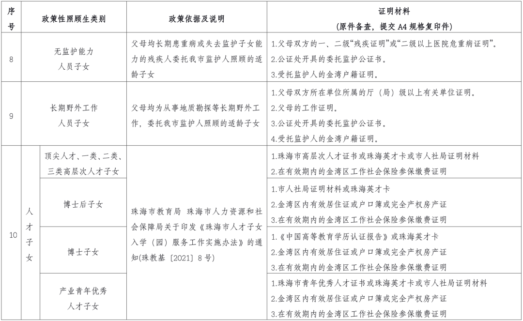
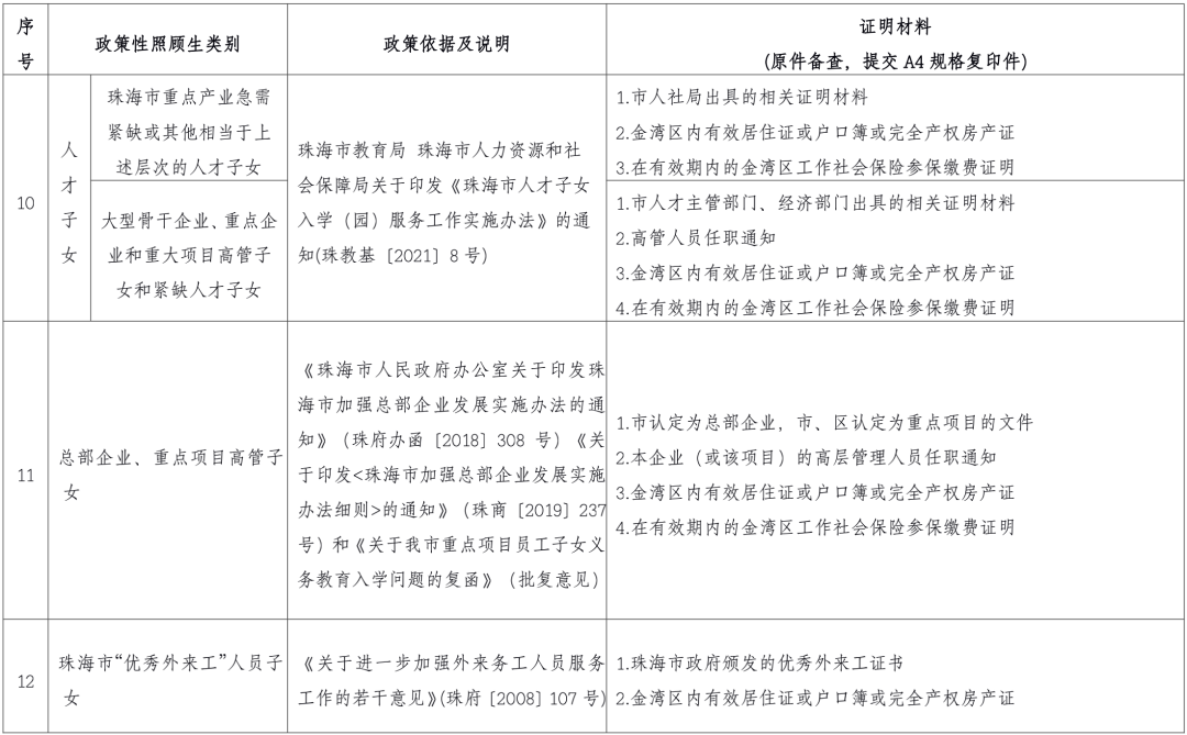
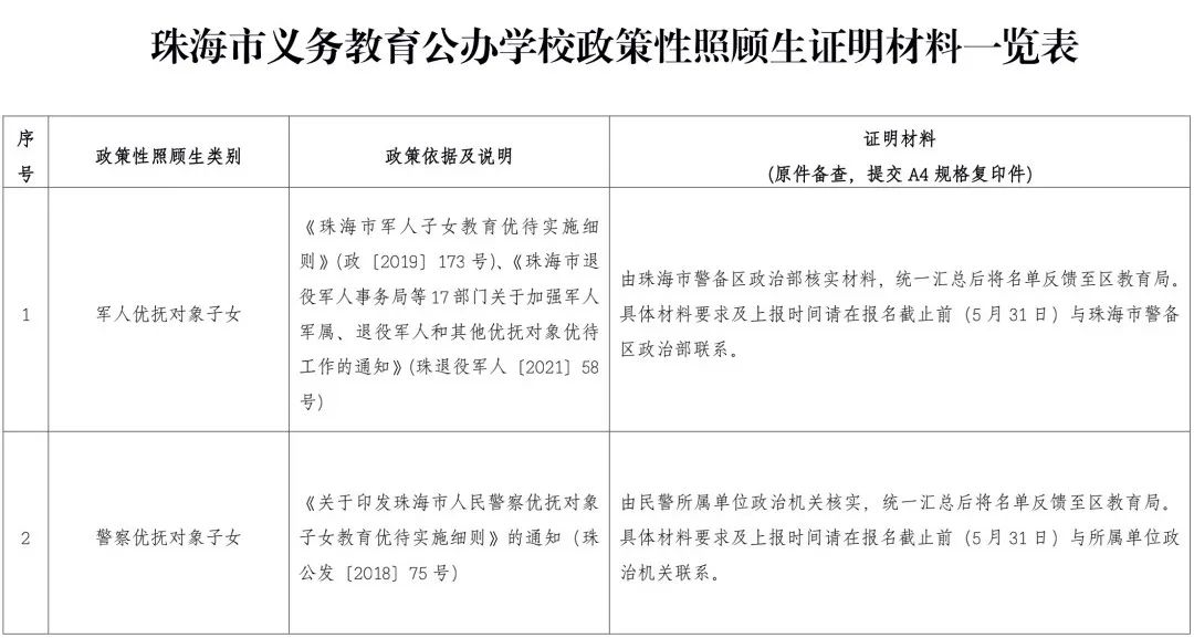
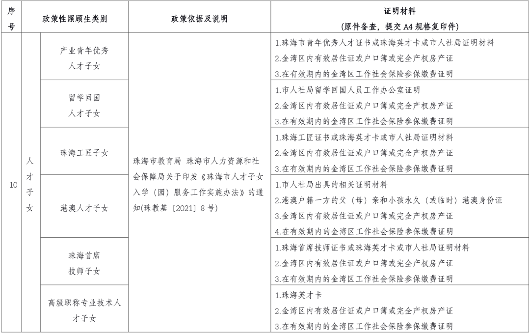
(二)政策性照顾生材料(见附件2、3)
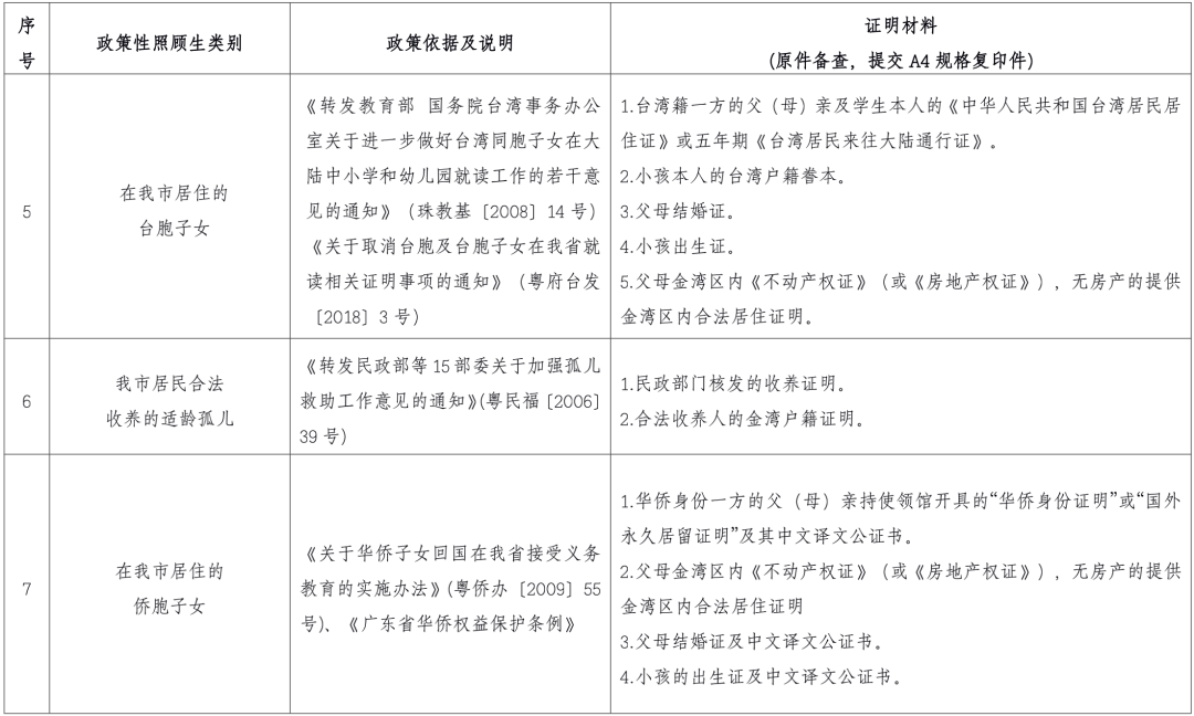
附件2.珠海市义务教育阶段公办学校政策性照顾生类别及证明材料一览表
附件3.2022年秋季金湾区义务教育阶段公办学校政策性照顾类别及证明材料一览表
(三)需提交特殊材料(见附件4、5)
附件4.2022年秋季金湾区义务教育阶段公办学校招生特殊材料一览表
附件5.2022年秋季金湾区义务教育阶段公办学校招生积分入学加分项目证明材料
家长携带上述材料的原件和复印件到拟录取学校现场核对,交A4规格复印件,原件自留备查;核对无误的办理入学手续;核对不一致的,不予录取。
