2022横琴新区积分入学政策 2022横琴新区积分入学政策出台

2022横琴新区积分入学政策(最新消息)
第一条为贯彻落实《中华人民共和国义务教育法》,保障异地务工人员随迁子女在横琴新区平等接受义务教育,根据国家、省、市有关规定和要求,结合我区经济社会发展现状,特制定本办法。
第二条本办法所称随迁子女,是指其父亲或母亲(或其他法定监护人)在我区居住半年以上(持有效期内居住证),有合法稳定职业、合法稳定住所并依法缴纳社会保险费的年满6至18周岁的非珠海市户籍随迁儿童少年。报名时,其父亲或母亲(或其他法定监护人)未持有我区有效期内居住证的,视为无效申请。
在我区工作、居住的港澳台侨外人员子女以及其他政策性照顾生,不适用本办法。
第三条适龄随迁子女,其父母(或其他法定监护人)一方在我区工作,报名时持有效的居住证登记地址或者自有全权房产在学区范围,按积分申请本区义务教育起始年级(小学一年级、初中一年级)公办学位。
报读小学一年级的须年满6 周岁(当年8月31日及之前出生),报读初中一年级的须为当年小学六年级应届毕业学生。
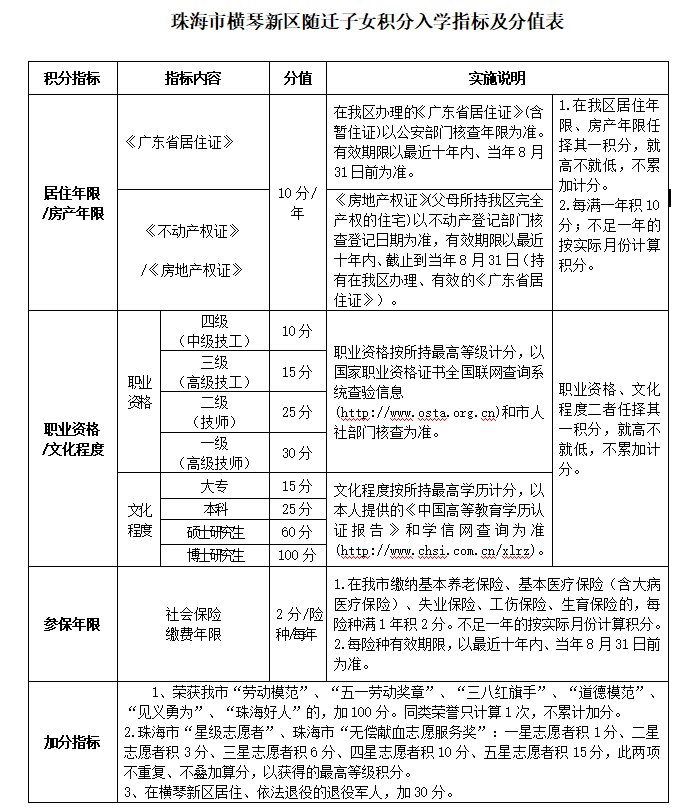
第四条随迁子女积分入学设置居住年限(或区内完全产权房产登记年限)、职业资格(或文化程度)、参保年限和加分项目。具体积分指标及分值详见《珠海市横琴新区随迁子女积分入学指标及分值表》。
第五条 积分总值为各项指标相加得分之和,可任选父母(或其他法定监护人)一方计算积分,不重复计分。
第六条积分入学分数线划定原则:积分入学分数线按当年全区各公办学校招生计划总数,在招收本区非积分入学各类型学生后,根据剩余学位数来确定,积分由高到低录取,名额录满即止。积分入学分数线与积分入学拟录取名单同时向社会公布。
第七条 随迁子女积分入学,采取网上报名、集中受理、职能部门审核、系统自动计算积分、教育行政部门统一录取的招生模式。
异地务工人员文化程度信息由教育行政部门负责核查提供;居住年限及户籍信息由公安部门负责核查提供;社保年限、职业资格信息由人力资源和社会保障部门负责核查提供;房产登记信息由不动产登记部门负责核查提供。
第八条 教育行政部门根据当年招生计划,达到当年积分入学资格分值的,及时向社会公示5天。教育行政部门根据公示结果,统筹安排入读公办学校。
第九条申请人可在规定时间内,登录报名系统查询积分信息。如有异议,可在规定时间内按要求提交有关材料申请复核,未在规定时间内申请复核的,视作自动放弃复核机会,其积分以原核定的为准。
第十条 教育行政部门根据公示最终结果,综合考虑招生计划、学区学位、申请人数以及房产或居住地等情况,统筹安排公办学校学位。
第十一条随迁子女及其家长于当年规定时间内,并持户口簿、房地产权证等有关佐证材料原件到录取学校现场核对,核对无误后办理入学手续。逾期未办理入学手续的,视为放弃积分入学资格,取消其公办学位。
第十二条义务教育阶段已在校的学生(以全国学籍系统数据为准,当年小学六年级学生报读初中一年级的除外),不得申请积分入学。凡提供虚假材料的,一经查实,取消其积分入学资格;已凭积分入学的,取消其公办学位。已取得全国学籍系统学籍号,变相留级重复申请学位的,一律取消其申请学位。所造成后果,由监护人承担。
第十三条 教育行政部门可根据上级有关随迁子女入学的最新规定及区内经济社会发展现状,及时调整随迁子女积分入学项目和分值,并向社会公布。
第十四条 本办法由区社会事业局负责解释。
第十五条 本办法自发布之日起正式实施,有效期五年。
附件:珠海市横琴新区随迁子女积分入学指标及分值表
注:每年的积分入学录取分数线根据当年全区的招生实际情况划定。
