香洲区梅界幼儿园2021年拟录取幼儿资格审核的公告

【第二轮资格审核】
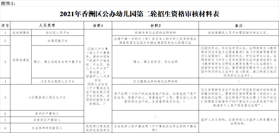
审核时间:8月21日 8:30-12:00,14:30-17:00(具体安排以学校通知为准)
审核地点:文盛幼儿园
审核材料:
【第一轮资格审核】
香洲区梅界幼儿园2021年拟录取幼儿资格审核的公告
2021年香洲区公办幼儿园招生拟录取幼儿名单已于7月16-20日通过“香洲区公办幼儿园招生系统”(http://ye.feiqiyun.com:8089)公示。现将拟录取幼儿资格审核事项公告如下:
一、拟录取的幼儿家长,请在规定时间(7月24日8:30-12:00,14:30-17:00)持相关证明材料原件和复印件,携幼儿到幼儿园或指定地点进行资格审核。符合优先保障、同等待遇原则人员子女,除提供必要资料外,还需提供相关证明材料。资格审核所需材料详见《2021年秋季香洲区公办幼儿园招生工作实施细则》附件3。
二、因受疫情影响,各园将按照疫情防控工作要求,采取分时段、分散验证等方式开展资格审核工作。相关通知将通过各园微信公众号发布,请家长及时关注。
三、为方便接收幼儿园相关信息,请家长对应关注拟录取幼儿园的微信公众号(长按二维码,关注各幼儿园微信公众号)。
四、根据《2021年秋季香洲区公办幼儿园招生工作实施细则》,逾期未办理录取资格审核和未按时办理注册入园手续的,将取消录取资格,其责任由家长承担。
