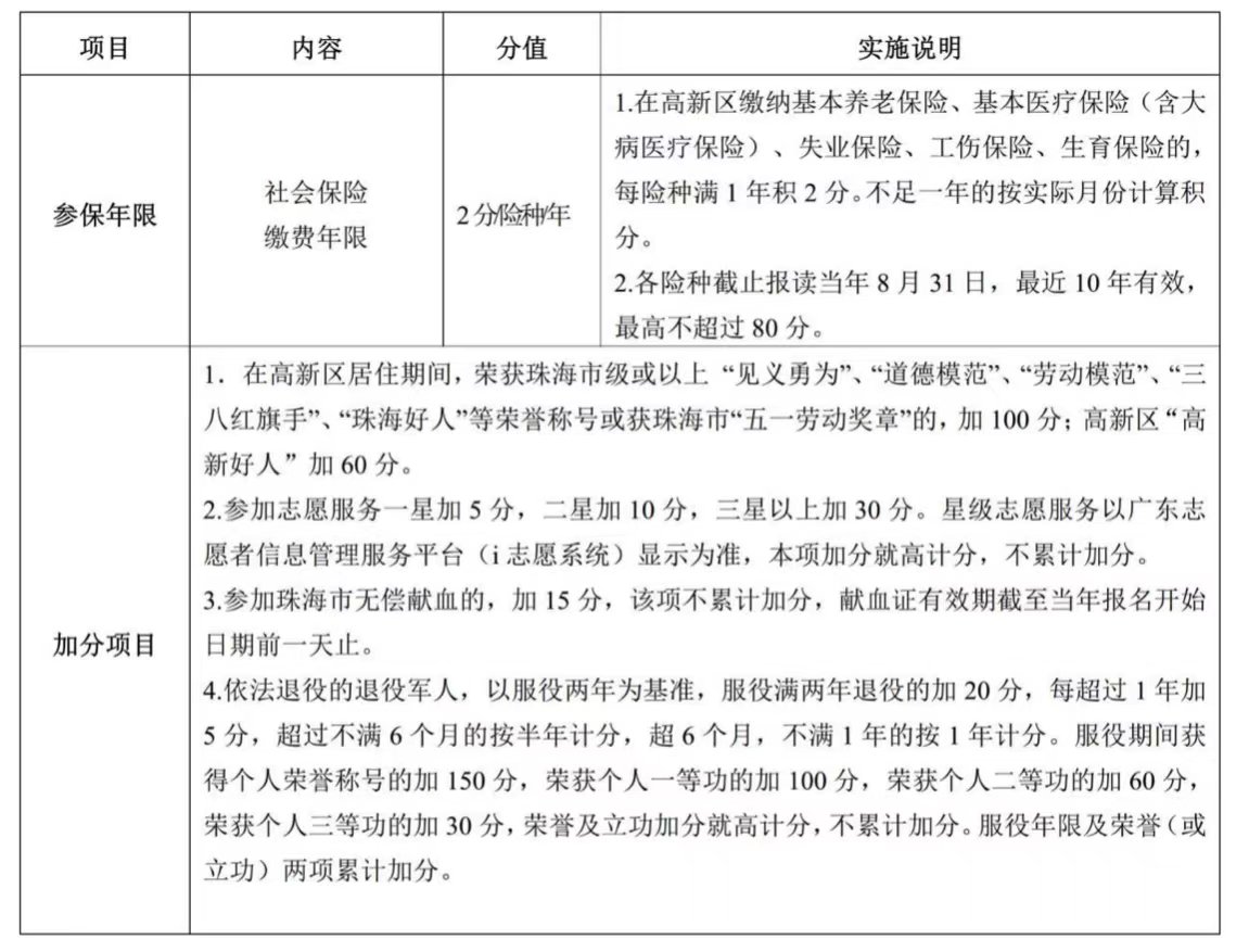
珠海高新区异地务工人员随迁子女积分入学项目及分值表

随迁子女积分入学积分项目包括居住年限(或区内完全产权房产登记年限)、职业资格(或文化程度)、参保年限及加分项。具体积分项目及分值详见《珠海高新区随迁子女积分入学积分项目及分值表》。
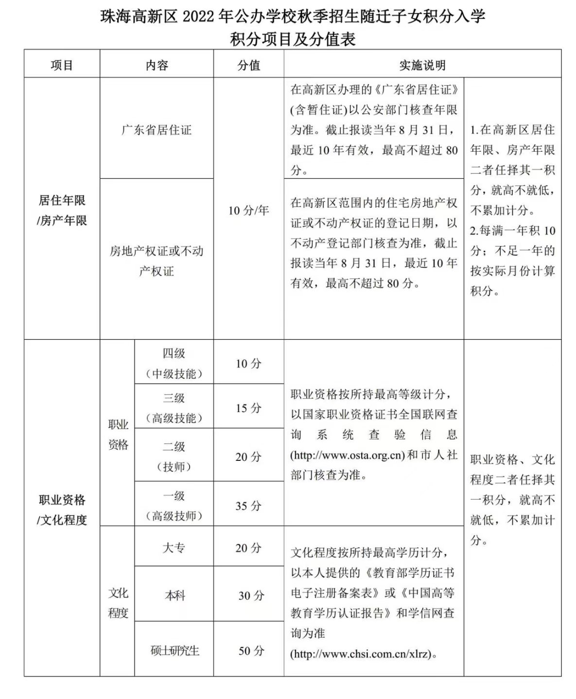
珠海高新区异地务工人员随迁子女积分入学项目及分值表

随迁子女积分入学积分项目包括居住年限(或区内完全产权房产登记年限)、职业资格(或文化程度)、参保年限及加分项。具体积分项目及分值详见《珠海高新区随迁子女积分入学积分项目及分值表》。
珠海高新区异地务工人员随迁子女积分入学项目及分值表