2021珠海金湾区公办学校招生时间安排(珠海市金湾区学校)

2021珠海金湾区公办学校招生时间安排
5月8日上午9:00至5月31日下午6:00通过电脑登录“金湾区中小学转学插班招生系统”(http://14.29.71.19:8860/visitzhjwgbzxcbjz)进行报名;或通过手机关注微信公众号“金湾教育”点击“招生入学”专栏进行报名。
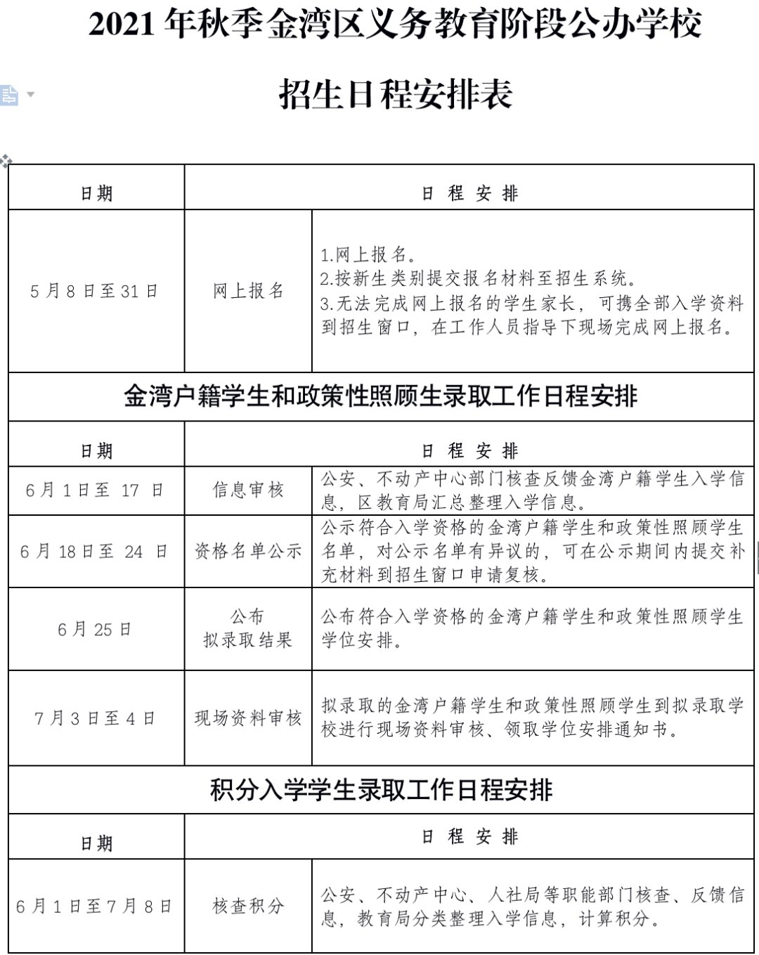
2021年秋季金湾区义务教育阶段公办学校招生日程安排表

2021珠海金湾区公办学校招生时间安排
5月8日上午9:00至5月31日下午6:00通过电脑登录“金湾区中小学转学插班招生系统”(http://14.29.71.19:8860/visitzhjwgbzxcbjz)进行报名;或通过手机关注微信公众号“金湾教育”点击“招生入学”专栏进行报名。
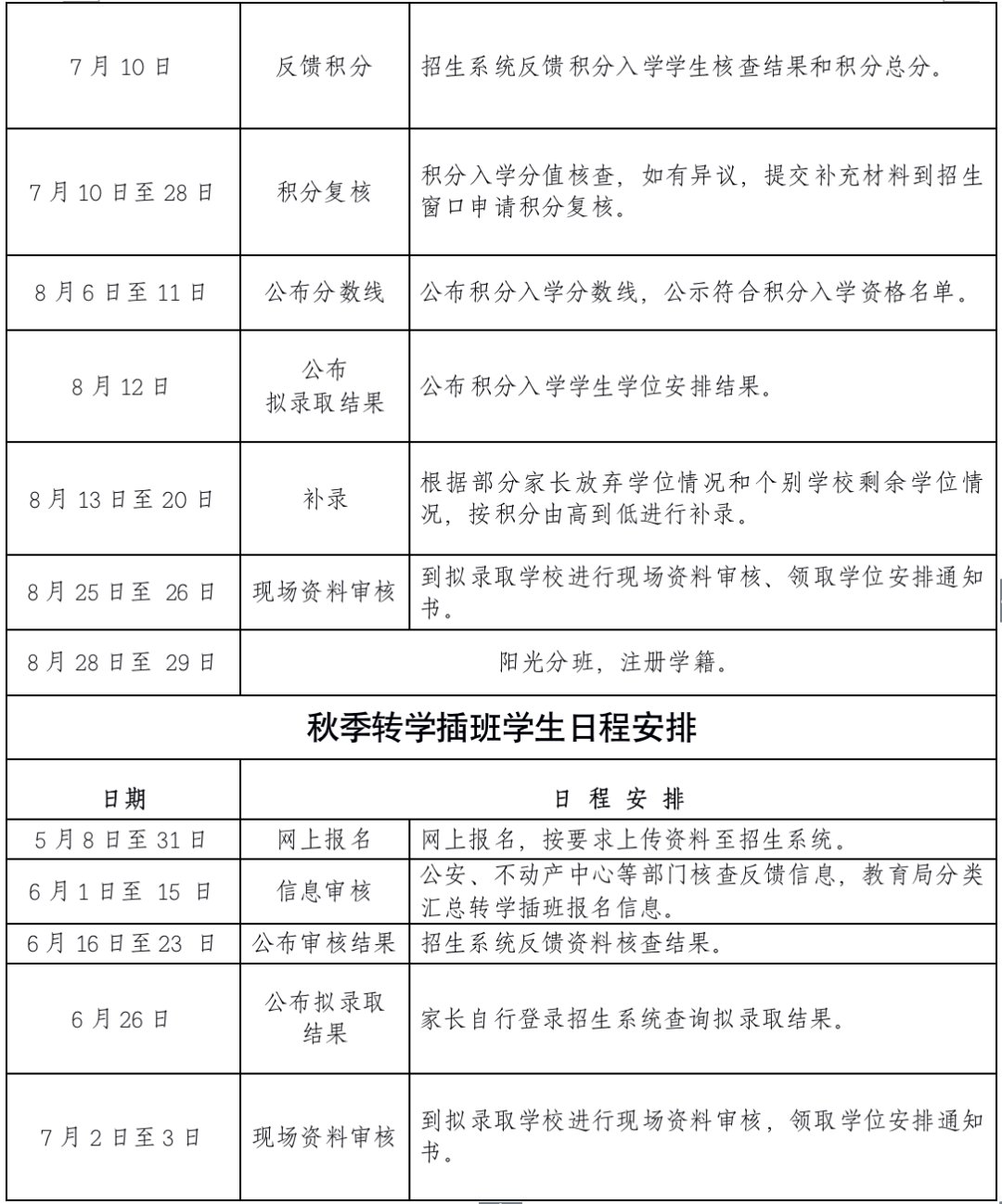
2021年秋季金湾区义务教育阶段公办学校招生日程安排表