2022年惠阳积分入学政策 2022年惠阳积分入学政策出台

2022年惠阳积分入学
学位申请条件
非惠阳户籍适龄儿童少年其监护人须持有有效居住证满3个月(居住地址必须在惠阳区内)、连续参加惠阳区基本养老保险满3个月的非惠阳区户籍适龄儿童少年(居住证”和“基本养老保险”满3个月必须包含2022年3、4、5月三个月在内)。监护人具有惠州市户籍的,无需提供居住证。
招生批次
第四批:学区内异地务工人员随迁子女(包含惠阳区内非本镇街户籍适龄儿童、少年和外县区户籍适龄儿童、少年)。
时间安排
| 事项 | 时间安排 |
| 网上申报 | 7月3-5日 |
| 现场提交资料 | 7月7日-9日 |
| 审核资料 | 7月10日-8月3日 |
| 审核结果公示 | 8月4日-11日 |
| 录取结果通知 | 8月12日-13日 |
| 领取入学告知书 | 8月14日-15日 |
所需材料
①申请一年级学位须提供学生及监护人的户口本、房屋产权证、居住证、社会保险(基本养老保险)缴纳凭证、营业执照(含纳税证明)等有效证明。
②申请七年级学位须是我区小学应届毕业生,须提供学生及监护人户口本、房屋产权证、居住证、社会保险(基本养老保险)缴纳凭证、营业执照(含纳税证明)及《学籍基本信息表》(加盖学校公章)等有效证明。
第四批招录办法
各公办学校招录前三批及政策性照顾对象后,如有剩余学位,则进行第四批招录。各公办义务教育学校积分名额于7月2日前在惠州市惠阳区人民政府网站通知公告栏目和惠阳区教育局政务信息公开通知公告栏目发布。具体程序如下:
①学位申请。监护人通过手机微信关注“hzschool惠上学”微信公众号自助登录“惠阳区公办义务教育学校积分入学网上报名系统”申请。学校根据网上报名信息分时间段通知监护人到学校提交所需资料。学校打印《2022年惠阳区公办义务教育学校积分入学申请表》,监护人核对无误后签名确认。
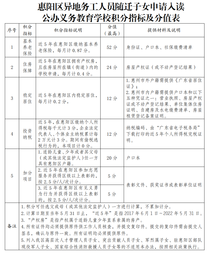
②资料审核。区有关职能部门按照《惠阳区异地务工人员随迁子女申请入读公办义务教育学校积分指标及分值表》,按时对监护人积分情况予以审核。家长可在“hzschool惠上学”微信公众号登录“惠阳区异地务工人员随迁子女积分入学报名系统”查询积分情况和审核结果。
③录取办法。根据学校积分名额,按照监护人积分总分高低依次录取,若总积分相同者按“基本养老保险”分值高者录取,若“基本养老保险”得分相同者按“住房保障”分值高者录取,若“住房保障”得分相同者并列录取。符合第四批申请资格但未录取者,自行选择民办学校申请学位。
④结果公示。各学校将录取结果通过学校公告栏向社会公示,公示时间不少于5个自然日。如对本人积分有异议的,可在公示期间向受理学校申请复查。
⑤领取入学告知书。学校通知已被录取学生领取入学告知书,凡未在规定时间领取的,视为放弃入学资格。
学生须在规定时间内到录取学校办理注册手续,逾期不办理的,视为自动放弃学位。第四批未录取的学生自主选择民办学校就读。
附:
注:异地务工人员随迁子女积分计算日期为2017年6月1日~2022年5月31日。
