2022年惠州高中阶段学校招生生源计划部分信息更正说明

表格版本
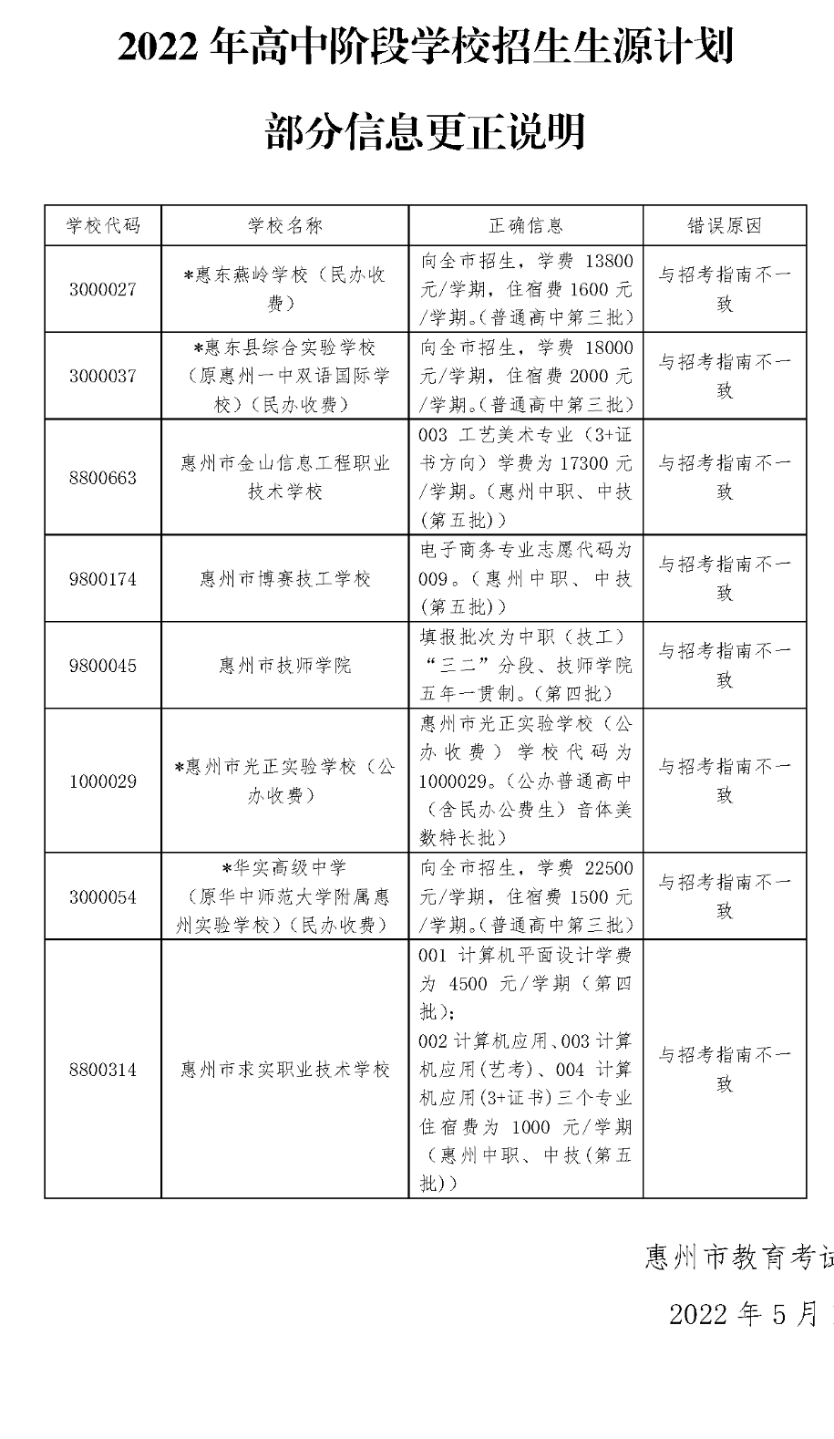
学校代码 学校名称 正确信恩 错误原因 3000027 *惠东燕岭学校(民办收 向全市招生,学费13800 与招考指南不一 3000037 *惠东县综合实验学校 向全市招生,学费1800o 与招考指南不一 8800663 惠州市金山信息工程职业 003工艺美术专业〔3+证 与招考指南不一 9800174 惠州市博赛技工学校 电子商务专业志愿代码为 与招考指南不一 9800045 惠州市技师学院 填报批次为中职(技工) 与招考指南不一 1000029 *惠州市光正实验学校(公 惠州市光正实验学校(公 与招考指南不一 3000054 *华实高级中学 向全市招生,学费22500 与招考指南不一 8800314 惠州市求实职业技术学校 001计算机平面设计学费 与招考指南不一致
费)
元/学期,住宿费1600元
/学期。(普通高中第三批)
致
(原惠州一中双语国际学
校)(民办收费)
元/学期,住宿费2000元
/学期。(普通高中第三批)
致
技术学校
书方向)学费为17300元
/学期。(惠州中职、中技)
(第五批)
致
009。(惠州中职、中技
(第五批))
致
“三二”分段、技师学院
五年一贯制。(第四批)
致
办收费)
办收费)学校代码为
1000029。〔公办普通高中
(含民办公费生)音体美
数特长批)
致
(原华中师范大学附属惠
州实验学校)〔民办收费)
元/学期,住宿费1500元
/学期。(普通高中第三批)
致
为4500元/学期(第四
批):
002计算机应用.003计算
机应用(艺考)、004计算
机应用3+证书)三个专业
住宿费为1000元/学期
〔惠州中职、中技(第五
批)〉
