2021惠阳区积分入学政策解读(2021惠阳区小学积分入学条件)

“积分入学”政策仅针对第四批次申请对象,即:非本镇(街道)户籍的适龄儿童、少年。
点击查看2021惠阳区中小学招生指南
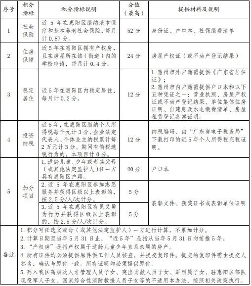
2021年惠阳区积分标准如下
申请积分入学的条件
1、是指其父或母(或其他法定监护人,下同)在惠阳区居住,有合法稳定职业和住所的非惠阳区户籍适龄入学儿童、少年;
2、是指其父或母具有惠阳区户籍,但在户籍地以外的区内其它镇(街道)居住,并在居住地有合法稳定职业和住所的适龄入学儿童、少年。
3、请积分入读学校只限于本区公办义务教育学校,申请积分入读年级只限于义务教育阶段起始年级,即小学一年级和初中七年级。
4、请入读一年级的随迁子女必须是当年8月 31日 (含8月31日)前年满6周岁儿童,申请入读七年级的随迁子女必须是当年已完成规定年限小学教育的学生。
5、合积分入学申请条件的随迁子女,应在其父或母现有住址(有房屋产权的,以房屋产权证或不动产登记结果为准;无房屋产权的,以《广东省居住证》或营业执照等合法有效证件登记地址为准)所在学区内的学校提出积分入学申请。
积分入学具体时间安排如下
6月16日前:剩余学位公布
6.17-6.18:积分入学网上报名
6.19-6.20:积分入学现场提交资料
6.21-7.23:积分资料审核
7.26-7.30:积分审核结果公示
8.2-8.3:积分录取结果通知
8.4-8.5:领取入学告知书
