2021广东高考志愿填报新变化 2021广东省高考填报志愿

2022-12-11 07:15:44

2021广东高考志愿填报新变化 2021广东省高考填报志愿

  以院校专业组为单位填报志愿

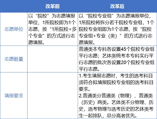
  在志愿设置和填报方面,考生以院校专业组为单位填报志愿,一个院校专业组即为一个独立的志愿,一个院校专业组即为一个投档单位。每个院校专业组内设6个专业志愿和1个是否服从专业调剂选项。可以填满所有可填志愿,也可以只选择填报部分志愿。

  与改革前相比,志愿单位、志愿数量和填报要求变化如下:

  在填报要求上,以下与改革前相同:

  1.填报综合评价、高校专项计划、地方专项计划志愿的考生须在公示合格名单中;填报高水平艺术团、高水平运动队志愿的考生须先取得相关院校特殊类型招生资格、公示无异议,且高考成绩达到相应控制线,与改革前相同。

  2.同批次普通类与艺体类不得兼报,与改革前相同。

  3.我省填报志愿的时间段和填报方式与改革前相同,高考成绩公布后填报志愿,除强基计划外,提前批、本科批、专科(高职)批三个批次同时填报,分开录取。具体时间及安排另行通知。

  志愿填报与投档录取采用“院校专业组+专业(类)”模式

  “院校专业组”指的是某一高校对考生选考科目要求相同的专业(类)的组合。一所院校可设置一个或多个“院校专业组”,每个“院校专业组”内可包含数量不等的专业(类)。同一“院校专业组”内各专业(类)对考生的选考科目要求相同。同一院校选考科目要求相同的专业(类)也可分设在不同的院校专业组中。

  例:“A大学专业组1”选考科目要求为首选科目物理、再选科目不限,包括通信工程等若干专业;“A大学专业组2”选考科目要求为首选科目物理、再选科目化学或生物学,包括临床医学等若干专业。

如考生首选科目为物理,再选科目为化学、生物学拟报考A大学通信工程和临床医学2个专业,则应填报 “A大学专业组1”和“A大学专业组2”两个院校专业组志愿,并分别在两个院校专业组中填报通信工程、临床医学专业志愿(《广东省2021年普通高等学校招生专业目录(样表·夏季高考)》见下表)。

  对照高校招生专业(类)的选考科目要求报考

  高校依据教育部有关要求,提出本校招生专业(类)的选考科目要求,考生应对照高校招生专业(类)的选考科目要求,精准报考。

  一是考生的首选科目须符合高校对首选科目的要求。选考物理的考生只能填报物理科目组合下的院校和专业,选考历史的考生只能填报历史科目组合下的院校和专业。

  二是再选科目要求。高校对再选科目的要求分为四种:

  (1)不提再选科目要求的,符合首选科目要求的考生均可报考;

  (2)提出1门再选科目要求的,考生必须选考该科目方可报考。如某校某专业对化学科目提出要求,符合首选科目要求且选考化学的考生才能报考;

  (3)提出2门再选科目要求且均须选考的,考生须同时选考这2门科目方可报考。如某校某专业对化学和生物学科目提出要求,符合首选科目要求且同时选考化学和生物学科目的考生才能报考;

  (4)提出2门再选科目要求但只需选考其中1门的,考生选考该2门科目中的任意1门即可报考。如某校某专业要求考生选考化学或生物学科目,符合首选科目要求且只要选考科目中有化学或生物学科目的考生即可报考。

  这些志愿填报变化也要注意:

  1.军检院校军检院校是指需政审、面试、体检的军队、武警、公安、司法、消防、民航招飞院校。与上一年的不同有:一是从顺序志愿调整为平行志愿,切实增加考生被录取机会,具体实现通过院校专业组进行区分;二是将公安院校纳入军检院校志愿栏中填报,继续实行平行志愿。

  2. 本科层次的教师专项计划和卫生专项计划本科层次的教师专项计划和卫生专项计划实行平行志愿,原则上一个招生区域设为一个院校专业组,即为一个独立志愿,进一步增加考生被录取机会,降低填报风险。

  3. 地方专项计划、少数民族班、各类预科班地方专项计划、少数民族班、各类预科班实行平行志愿,放入普通类中,一起填报、一起投档录取,与改革前相同。考生可结合自身实际选择填报其中之一,也可都填报,增加录取机会。

  4. 特殊类型志愿高校专项计划、高水平艺术团、高水平运动队、综合评价等特殊类型招生单独设置特殊类型志愿,录取安排在本科提前批次。特殊类型志愿设置1个院校专业组志愿。高校专项、高水平艺术团、高水平运动队、综合评价4类志愿之间不得兼报。

  考生填报志愿时应注意哪些事项?考生要认真做好填报志愿的准备工作,仔细阅读拟报考高校的招生章程和我省招生专业目录,了解有关招生政策和要求。根据自己的成绩、志向、体检结论等,结合招生院校近年来各专业招生录取最低分及排位情况,慎重报考。

  在这里特别要强调,考生填报志愿时务必仔细阅读相关院校的招生章程规定。因未认真阅读院校招生章程,填报了不符合报考条件的志愿,导致不能被录取的责任由考生自负。

  如何查询招生院校对选择性考试科目的要求?

  考生可通过广东省教育考试院在填报志愿前编制的《广东省2021年普通高等学校招生专业目录》查询各在粤招生高校院校专业组的选考科目要求。

  如何查询招生院校上一年招生各专业录取情况?考生可通过广东省教育考试院在填报志愿前编制的《广东省2021年普通高等学校招生志愿填报指南》查询各在粤招生高校上一年各专业招生录取最低排位及分数。

上一篇:

广东2021高考等级赋分是什么(2021年广东高考等级赋分)

下一篇:

已是最新文章

相关文章
返回顶部小火箭