2022年恩平小学学区划分 恩施小学学区划分

招生学校
(一)恩城城区小学:恩城街道办事处第一小学沿江、城西两校区、恩城街道办事处第二小学、恩城街道办事处第三小学、恩城街道办事处第四小学、恩平海外联谊学校、恩平市年乐学校、恩城街道办事处中心小学(东安校区)、恩城街道办事处飞鹅塘小学、恩城街道办事处凤山小学、恩平市冯如小学。
(二)恩城城郊小学:恩城街道办事处附城小学、恩城街道办事处平富岗小学、恩城街道办事处联合小学、恩城街道办事处中南小学、恩城街道办事处石栏小学、恩平市江南学校、恩城街道办事处锦岗小学。
(三)民办学校:恩平市旗风学校、华南师范大学附属恩平学校(待获办学许可证后方可招生)。

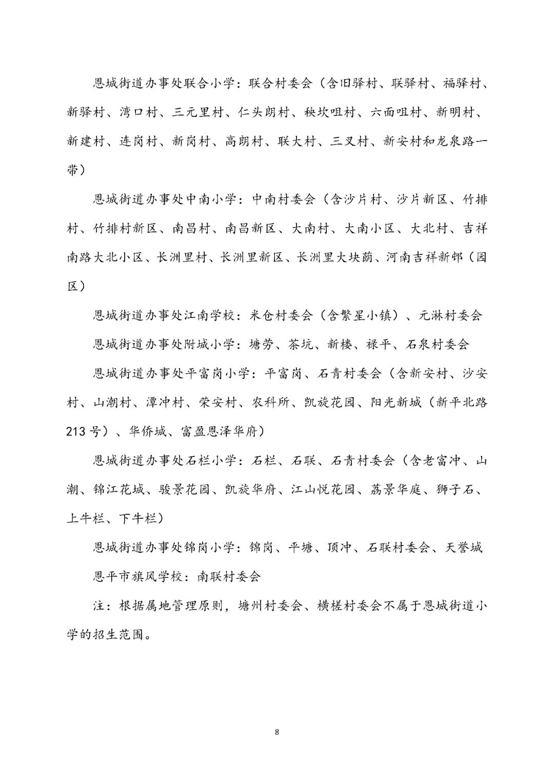
、
