肇庆健康管理师考试内容 重庆健康管理师考试

2022-12-22 22:03:55

肇庆健康管理师考试内容 重庆健康管理师考试

  基础知识

  2.2.1健康管理基本知识

  (1)健康管理的定义、科学基础及国外发展现状。

  (2)健康管理的服务内容和基本流程。

  (3)健康管理的基本策略。

  (4)健康风险评估理论与应用。

  2.2.2 基础医学知识

  (1)人体系统、器官与组织的结构和生理功能。

  (2)生物化学的基本概念。

  (3)人体主要病理改变及其特点。

  (4)药物的原理与临床常用药物分类与适应症。

  (5)病原微生物的分类、特点及所致主要疾病。

  2.2.3临床医学基础知识

  (1)内外科主要系统疾病的诊断、治疗和预防要点。

  (2)妇幼保健的重点问题及预防要点。

  (3)主要慢性病的流行现状、危险因素、诊断、主要干预、治疗与康复措施。

  (4)全科医学理论基础以及全科医学中的预防保健服务、常见健康问题的全科医学应对策略。

  2.2.4中医学基础知识

  (1)中医学理论体系的基本特点与诊疗原理。

  (2)中药基本知识。

  (3)针灸推拿基本知识。

  (4)中医养生学的基本概念与方法。

  (5)常见中医临床养生应用。

  2.2.5 预防医学基础知识

  (1)预防医学基本概念与健康影响因素。

  (2)健康教育和健康促进学基础知识。

  (3)流行病学和生物统计学基础知识。

  (4)营养、膳食与食品安全基础知识。

  (5)身体活动与健康基础知识。

  (6)职业健康和环境健康基础知识。

  2.2.6 其他相关知识

  (1)心理学的基本概念、评估原则、常见心理问题及咨询干预方法。

  (2)医学信息学与智慧健康基础知识。

  (3)医学伦理学基础知识。

  (4)国家基本公共卫生服务规范。

  (5)健康服务市场与营销学相关知识。

  (6)健康保险的定义和分类及其在健康管理中的应用。

  (7)管理学的基本原理、方法及其在健康管理中的应用。

  (8)健康相关产品的分类、原理及应用知识。

  2.2.7 相关的法律、法规知识

  (1)《中华人民共和国劳动法》的相关知识。

  (2)《中华人民共和国执业医师法》的相关知识。

  (3)《中华人民共和国食品安全法》的相关知识。

  (4)《医疗机构管理条例》《中华人民共和国传染病防治法》等卫生法律、法规相关知识。

  技能水平

  本标准对三级/高级工、二级/技师、一级/高级技师的技能要求和相关知识要求依次递进,高级别涵盖低级别的要求。

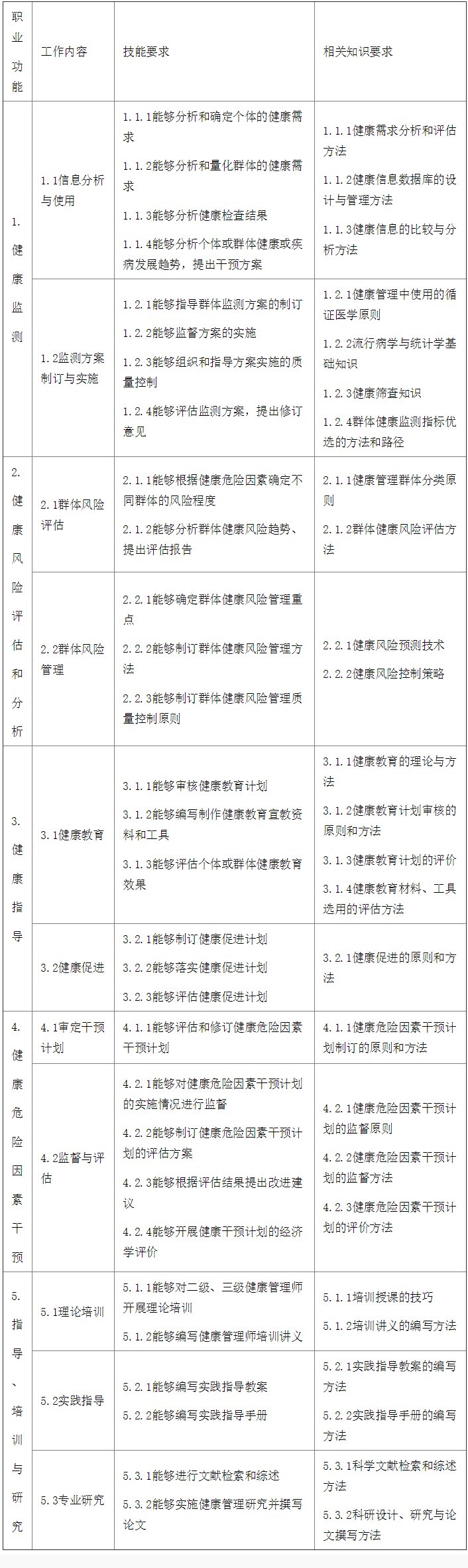
  3.1三级/高级工

  

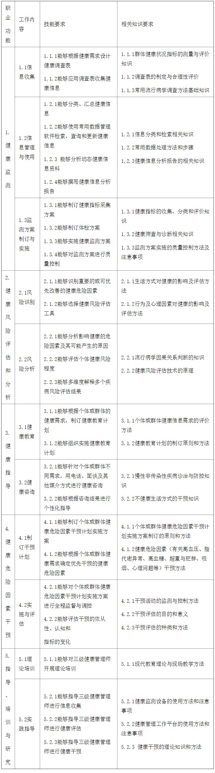
  3.2二级/技师

  

  3.3一级/高级技师

  

上一篇:

肇庆健康管理师考试科目 重庆21年健康管理师考试时间

下一篇:

已是最新文章

相关文章
返回顶部小火箭