2022大亚湾区户籍生幼升小招生指南(大亚湾外地户口入学条件)

招生对象及条件
1、大亚湾区内户籍适龄儿童、少年。
2、享受政府相关优待政策人员适龄子女。
3、一年级招生对象必须年满六周岁(即2016年8月31日及之前出生),已取得小学学籍的适龄儿童不在招生范围内;
4、如果家长隐瞒事实重新申请学位并被学校录取的,经核实后取消其学位,由此产生的后果家长自行负责。
公民办学校同步招生原则
规范民办学校招生行为,民办学校与公办学校同步招生,统一网上报名。适龄儿童少年可以同时申请大亚湾区公、民办学校各1所,但只能被1所学校录取。民办学校报名人数超出招生计划数的,实行电脑摇号录取。
学区划分
以街道为单位,依据人口分布、地理状况、地段内学校规模和生源情况,按照就近或相对就近原则划定每所公办小学的招生范围。
招生批次及录取办法
第一批:大亚湾区户籍[2022年6月10日(含)前入户]及符合第一批招生对象的适龄儿童少年。
录取办法:如符合条件的第一批预登记人数未超出学校招生计划数,直接录取;如符合条件的第一批预登记人数超出学校招生计划数,则按以下顺序录取:学区内户籍生→跨学区户籍生。如预登记的学区内户籍生超出招生计划数,则按入户大亚湾时间的先后顺序依次录取,录满为止。未被录取的第一批适龄儿童少年由区宣教局统筹安排到就近有空余学位的公办学校就读。
学位申请时间:
6月11日早上8:00至14日下午18:00
学位申请方式和时间
第一批:家长通过“hzschool惠上学”公众号,于6月11日早上8:00至14日下午18:00期间进入“大亚湾区公办义务教育学校户籍生网上报名系统”预登记申请学位。
澳头第二小学、育英小学、西区第六小学学区范围内的户籍适龄儿童及以下3种情况的学位预登记申请者需携带相关资料于6月11日至14日(早上8:30-12:00,下午2:30-17:30)到学校现场申请:
①跨学区;
②其父或母在大亚湾区投资、就业或与本地户籍配偶团聚并长期居住大亚湾的港澳台户籍适龄儿童少年;
③网上预登记申请学位不成功的。
◆注意事项:
符合第一批预登记学位申请条件,逾期未申请者,视为放弃学位申报,不再接受补申报。剩余学位将统一对外公布用于第二批积分入学招生。
招生流程
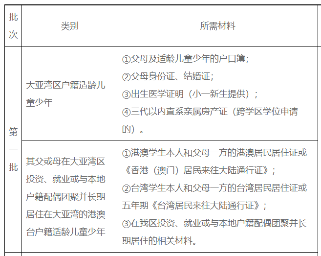
申请公办学位所需材料
注意事项:
1.到校提交报名材料时,需出示所需材料原件,并提交复印件1份。
2.为优化简化入学流程,让数据多跑路,群众少跑路。积分所需材料(居住证办理时长、社保清单、营业执照办理时长、纳税额度)无需提供原件,仅提供父母单方或法定监护人姓名和身份证号,转由政府相关职能部门核定。
2022年新建公办学校招生地址及咨询电话
泰丰配建小学(暂定名)(位于泰丰牧马湖小区内)招生点设在西区第一小学校本部;各学校均已开设招生咨询电话(见附件2),同时宣教局设立招生咨询及投诉监督电话:0752-5562152或5562165(公办招生咨询)、0752-5562168(投诉监督)。
