2022年恩平市恩城街道小学入学资料(2022年恩平市恩城街道小学入学资料有哪些)

2022-12-11 16:46:06

2022年恩平市恩城街道小学入学资料(2022年恩平市恩城街道小学入学资料有哪些)

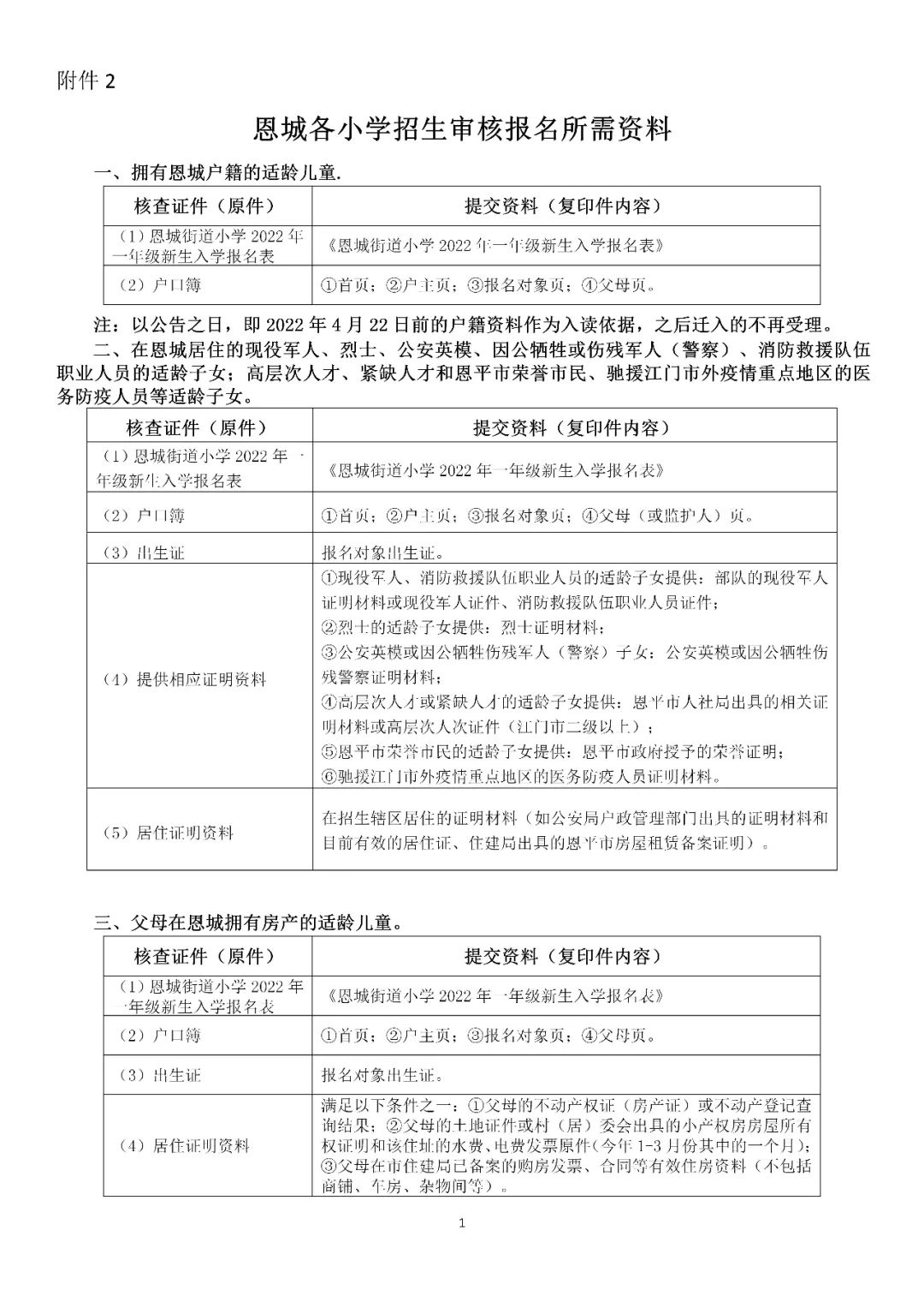
  恩城各小学招生审核报名所需资料

  由“2022年秋季恩平市恩城街道小学一年级新生入学指引”可知:报名材料如下

  招生类别

  (一)拥有恩城户籍的适龄儿童(以公告之日,即2022年4月22日前的户籍资料作为入读依据,之后迁入的不再受理)。

  (二)在恩城居住的现役军人消防救援队伍职业人员、公安英模、因公牺牲或伤残军人(警察)的适龄子女;高层次人才(江门市二级以上)、紧缺人才和恩平市荣誉市民、驰援江门市外疫情重点地区的医务防疫人员等适龄子女。

  (三)父母在恩城拥有房产的适龄儿童。

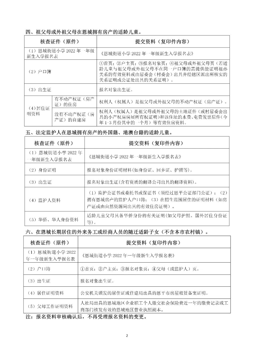
  (四)祖父母或外祖父母在恩城拥有房产的适龄儿童。

  (五)在恩城长期居住的外国籍、港澳台籍的适龄儿童。

  (六)在恩城居住一年(含一年)以上的异地务工、经商人员(不含本市农村镇)的随迁适龄子女。

上一篇:

2022年恩平恩城街道幼升小录取什么时候通知?

下一篇:

2022恩平恩城街道小学入学对象/条件(2020年恩平小学入学报名)

相关文章
返回顶部小火箭